機械密封的類別、型式和布置方式的特征有哪些?
作者:赤士盾 時間:2020-05-05 點擊量:
機械密封的類別、型式和布置方式的特征:
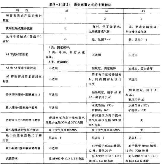
機械密封的類別、型式和布置方式的主要特征概括如表8 -1所示。
表8-1機械密封類別的主要特征



本文源自http://m.zgwj35.com/news/1126.html,轉載請注明出處。
(責任編輯:機械密封http://m.zgwj35.com)
上一篇:機械密封系統包括哪些? 下一篇:機械密封評估系統建立的原因
- 上一篇:機械密封系統包括哪些?
- 下一篇:機械密封評估系統建立的原因
機械密封熱門文章
機械密封熱門文章
機械密封文章推薦
機械密封文章推薦
最新資訊
- 2023-07-04· 機械密封的保養與維修方法:
- 2023-06-30· 機械密封的保養與維修方法
- 2023-06-29· 機械密封的運行原理及其特點
- 2023-06-29· 機械密封的密封材料與密封性
- 2023-06-28· 機械密封的安裝及維護方法
- 2023-06-26· 機械密封的密封原理及其應用
聯系我們
浙江生產基地:浙江嘉善環城東路硅谷開發區(赤盾科技園)
嘉興銷售及技術支持中心:嘉興市環北西路經濟開發區
國內24小時銷售人員電話:15990310020
國內24小時技術支持:13917573091
電子郵件:1050760236@qq.com
jxchishidun@163.com
即時聊天工具:QQ: 1050760236
微信:15990310020
網址:m.zgwj35.com



